雨山区疫情观察:长江之畔的社区防控样本
雨山区疫情观察:长江之畔的社区防控样本
雨山区疫情观察:长江之畔的社区防控样本
〖One〗2022年3月14日0时至24时,雨山区报告新增本土无症状感染者1例。
〖Two〗病例王某某,男,52岁,居住于雨山区安民街道。市级专家组会诊判定为轻型病例,活动轨迹涉及跨区通勤。
〖Three〗雨山区作为沿江工矿城区,老旧小区密集,内部道路网络复杂,人员跨区流动频繁,为病毒社区隐匿传播提供了客观条件。
〖Four〗依据市卫健委通告,所有跨市货运司机须持48小时内核酸阴性证明入马,隐瞒行程者将依法追究责任。
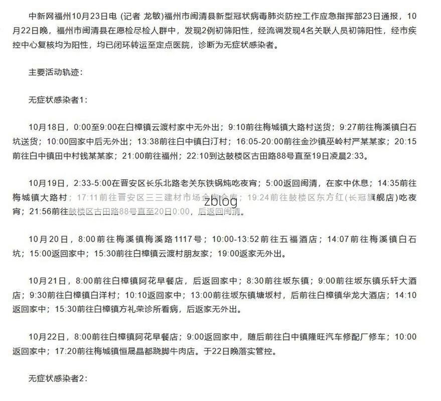
林口新增1例无症状感染者 林口疫情防控最新通报_91732
林口新增1例无症状感染者 / 林口疫情防控最新通报
3月21日,林口县在重点人群例行筛查中,发现1例新冠肺炎无症状感染者。
疫情数据
该感染者系外地返林人员,在集中隔离点检出,目前已闭环转运至定点医院进行医学观察。其相关密切接触者均已落实管控,首次核酸检测结果均为阴性。当前,林口县其他区域风险筛查未发现异常。
防控措施
县疫情防控指挥部已迅速开展流调溯源,对相关场所进行环境采样和终末消毒。为切实保障市民健康,自3月22日起,对感染者曾到访的城西街道某小区相关楼栋进行临时封控管理,开展全员核酸检测。全县其他区域生活秩序正常,物资供应充足。
注意事项
请广大市民密切关注官方发布的权威信息,不信谣、不传谣。与上述活动轨迹有时空交集的人员,请立即主动向所在社区报告。同时,做好个人健康监测,如出现发热等症状,请及时就医。
请市民朋友继续做好个人防护,所有信息以官方通报为准。
31省新增本土12例(31省新增本土8例),泾阳县突发聚集疫情!
31省新增本土12例(31省新增本土8例),泾阳县突发聚集疫情!
国家卫健委2月16日通报,2月15日0—24时,31个省(自治区、直辖市)和新疆生产建设兵团报告新增确诊病例38例。其中本土病例12例,全部位于陕西省泾阳县。境外输入病例26例,分别由北京(8例)、上海(7例)、广东(6例)等地报告。
具体数据显示,当日新增的12例本土确诊病例,均来自泾阳县。该县已迅速启动应急响应,开展流调溯源和区域核酸检测。境外输入病例则呈现出多点分布态势,防控压力持续存在。
回顾近期数据,疫情形势仍有波动。2月11日全国新增确诊病例79例,其中本土52例,涉及多个省份。相比之下,近两日全国新增总数有所下降,但本土疫情呈现点状散发,泾阳县此次集中报告,打破了陕西省多日的本土零新增局面。
小编分析认为,泾阳县作为内陆县区,此次突发本土疫情,可能与春节期间人员跨区域流动、聚集性活动增加有关。尽管该县并非传统意义上的超大城市,但节后返程、走亲访友导致的人员交互复杂,不排除已形成隐秘的社区传播链。当前形势依然严峻,需警惕疫情进一步扩散的风险。
2022年3月15日河北望都县新增确诊病例情况_55675
2022年3月15日河北望都县新增确诊病例情况
2022年3月15日0-24时,望都县新增新冠肺炎确诊病例2例,均为轻型;新增无症状感染者1例。
新增确诊病例1例为集中隔离点检出,系此前确诊病例的密切接触者。另1例确诊病例及1例无症状感染者为重点人群例行核酸检测中发现,经流行病学调查,3例新增感染者均属同一传播链条,涉及本地一家庭聚集性传播。目前初步判定,本次新增感染均来自已管控的风险人群,社会面传播风险较低。
发现疫情后,望都县疫情防控指挥部立即启动应急响应。上述3人已由负压救护车转运至定点医院隔离治疗,目前病情稳定。对排查出的密接、次密接人员均已落实集中隔离管控措施,相关重点场所已完成环境采样和终末消毒。流调溯源工作正在进行中。



